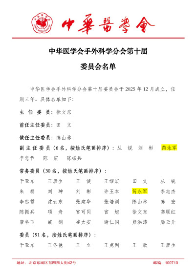
2025年12月27日,中华医学会手外科学分会全体委员换届选举会议顺利召开。选举中,苏州大学附属无锡九院党委书记、骨科主任芮永军当选中华医学会手外科学分会第十届委员会副主任委员,这已是他第五次当选。同时,苏州大学附属无锡九院党委副书记、院长、骨科副主任糜菁熠当选为该分会委员。


芮永军五次当选中华医学会手外科学分会副主任委员,充分彰显其在全国手外科领域的持续影响力与行业认可度。糜菁熠当选委员,是对其在临床诊疗、医院管理等领域影响力的高度肯定。两位专家双双履新,不仅是对他们个人学术成就的褒奖,更是苏州大学附属无锡九院手外科学科实力长期积淀的集中展现,标志着医院在全国手外科领域学术地位的进一步提升。
无锡市第九人民医院(无锡市骨科医院、苏州大学附属无锡九院)创建于1989年9月,为江苏省首家三级甲等骨科医院,江苏省骨科区域医疗中心(建设单位),是一所集医疗、保健、预防、急救、康复、教学、科研于一体的专科特色明显,综合科室全面发展的现代化医院。现为国家卫生健康委手功能重建重点实验室手外科显微外科教育基地,中华医学会显微外科技术培训基地,中国医师协会显微外科技能培训中心。医院于省内率先构建“十位一体”大骨科诊疗格局,服务半径覆盖全国各地。骨科为江苏省省级临床重点专科,骨外科学为无锡市医学重点学科,手外科显微外科学为无锡市医学创新团队。医院蝉联国家三级公立医院绩效监测“A”等(其他专科组最高等级);骨科“STEM”科技量值排名71位,连年进入百强。
近年来,苏大附属无锡九院手外科团队成员作为负责人主持国家自然科学基金项目3项(青年基金1项)、江苏省自然科学基金项目3项;作为第一完成单位获国家科学技术进步奖三等奖1项、中华医学科技进步奖二等奖2项、三等奖2项、江苏省科技进步奖二等奖1项、三等奖2项。近五年,获得国家级、省、市科研立项218项,发表论文932篇,其中SCI收录289篇,发明专利63项。科室将继续深耕临床诊疗、科研创新与人才培养,持续提升学科核心竞争力,为患者提供更优质的医疗服务,为推动我国手外科事业发展贡献更大力量。