首页
部门概况
主要职责
附属医院
合作医院
联系我们
政策法规
规章制度
学校发文
专业委员会
科教管理专业委员会
病理学科联盟
下载中心
医院简报
首 页
最新动态
通知公告
附属医院
友情链接
最新动态
首页
首 页
最新动态
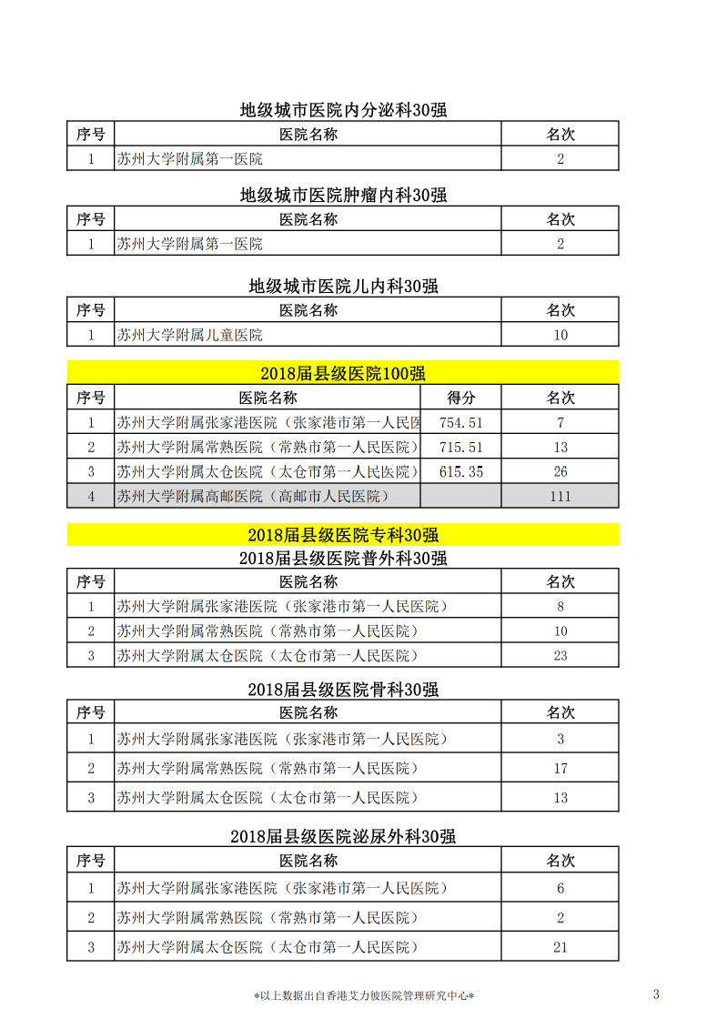
苏州大学附属医院2018届医院竞争力排名情况发布
2019-04-03