5月6日下午,苏州市医学会医学科技奖表彰会议暨2019年苏州市医学会年会召开,对获得2018年苏州市医学会医学科技奖的38个项目进行表彰。苏州大学附属第二医院作为第一完成单位获一等奖1项、二等奖3项、三等奖4项,作为合作单位获二等奖1项,三等奖2项,获奖项目位列全市各单位之首。

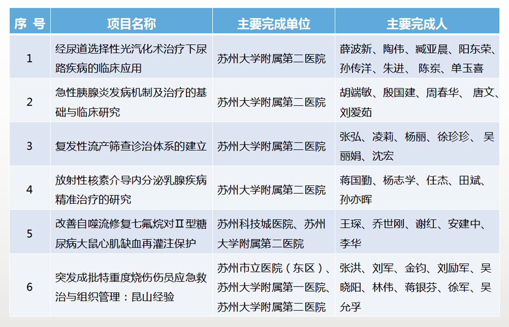
附二院获2018年苏州市医学会医学科技奖一等奖项目


附二院获2018年苏州市医学会医学科技奖二等奖项目


附二院获2018年苏州市医学会医学科技奖三等奖项目


近年来,苏州大学附属第二医院大力实施科教强院,鼓励科技创新,加强学科建设,重视成果申报,不断涌现出一批批优秀科技成果。包含本次获表彰的苏州市医学会医学科技奖项目在内,2018年医院作为第一完成单位获得各级科技奖项共计64项。其中江苏省科学技术奖3项,二等奖1项(医院首次)、三等奖2项;国防科学技术进步奖二等奖1项;中华医学科技奖三等奖1项;江苏省医学科技奖5项,一等奖1项(医院首次)、二等奖1项、三等奖3项。